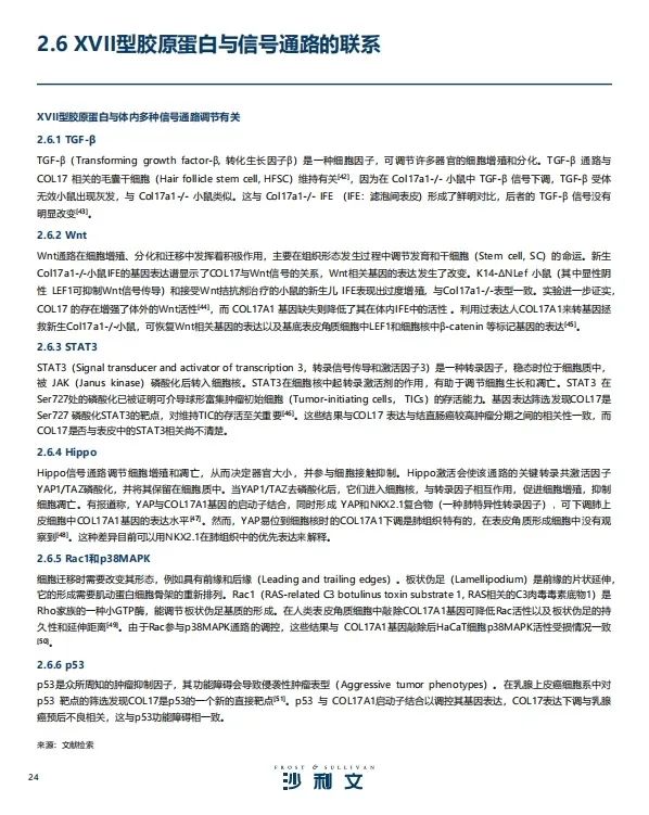
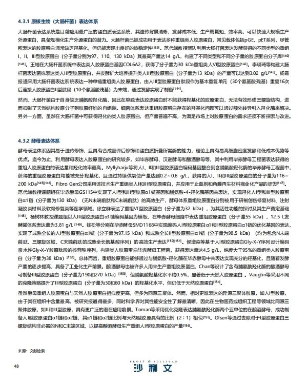
LOADING
美妆常用
市场营销
营销创意
营销后台
研究报告
数据洞察
综合数据
营销数据
电商数据
法规索引
法律法规
备案信息
违禁查询
产品研发
成分原料
包装包材
电商板块
平台后台
电商资讯
行业资讯
时事热点
行业媒体
时尚趋势
行业招聘
品牌招聘
人力资源
新媒体
新媒体后台
新媒体工具
创意灵感
灵感采集
图库字体
制作工具
知识学习
实用办公
知识课程
辅助工具
生活必备
网站提交
关于我们
首页
•
资讯
•
资讯
•
报告导读
•
报告导读:【胶原蛋白合集】有望突破千亿规模?胶原蛋白的前景与发展 | 行业洞察
报告导读:【胶原蛋白合集】有望突破千亿规模?胶原蛋白的前景与发展 | 行业洞察
资讯
1年前 (2024)发布
蛋挞
5,766
0
14
紧跟行业动态,数据洞察先机,与KEV美妆圈一起知识拓展,我们每周将从公开获取的行业报告中,为美妆人精心挑选多份值得一看的资料,与行业人一起分享与阅读。
关注我们,每周带你看
报告
~
据相关数据预测,胶原蛋白
有望在26年市场规模达到810亿元,超过玻尿酸成为第一大专业皮肤护理原料成分。
本期我们收集整理了5份胶原蛋白相关报告,快速深入了解胶原蛋白行业的发展趋势及市场动态~
✦
✦
01
《2023年胶原蛋白行业发展分析报告-星图数据》
✦
✦
02
《从新原料看重组胶原蛋白护肤品发展趋势-信达证券》
✦
✦
03
《胶原蛋白:护肤成分新宠,剑指千亿市场规模》
✦
✦
04
《美容护理行业专题研究:如何看待重组胶原蛋白在美容护理领域的应用-国联证券》
✦
✦
05
《重组XVII型胶原蛋白白皮书-沙利文》
# 资讯
# 报告导读
# 市场分析
# 报告
# 数据洞察
# 行业动态
©
版权声明
文章版权归作者所有,未经允许请勿转载。
上一篇
美妆圈一周新品(上):韩束白蛮腰防晒;百雀羚弹簧精华2.0;觅光超声提拉炮... | 新品速递
下一篇
美妆圈一周新品(下):CT好莱坞系列唇膏与唇线笔;dasique代曦可色彩工作室系列;BABI秀场定妆喷雾... | 新品速递
相关文章
美妆618全网暴涨63%,“10亿俱乐部”洗牌? | 报告导读【618复盘合集】
情绪经济崛起,品牌如何抓住消费者心理?| 报告导读【消费者洞察合集】
报告导读:【抗衰合集】抗衰新纪元?市场趋势引领下的精准抗衰与能量科学 | 行业洞察
美妆成分 “新势力” 崛起,这些原料正重塑美丽密码 | 报告导读【成分合集】
控油、防脱、抗衰:2025洗护发品牌往哪发力? | 报告导读【洗发护发合集】
从0到系统化:品牌人必备的5套策略模型框架 | 报告导读【工具合集】
蛋挞
管理员
560
文章
0
评论
2.5M
浏览
15.1K
获赞
相关文章
械字号崛起、AI调香入局:美妆个护圈的”科技+疗愈”奇袭战
掉发、爆痘、浅眠:“功能+感知”护肤成为Z世代自救法 | 报告导读【护肤合集】
从0到系统化:品牌人必备的5套策略模型框架 | 报告导读【工具合集】
美妆618全网暴涨63%,“10亿俱乐部”洗牌? | 报告导读【618复盘合集】
面膜进入“酶时代”、防晒底妆暴涨31%、香氛成分党崛起… | 报告导读【趋势合集】
常用
搜索
社区
电商
求职
常用
百度
淘宝
站内
微信
快递100
搜索
百度
Google
360
搜狗
图片
Bing
神马
社区
微信
微博
知乎
豆瓣
bilibili
电商
淘宝
天猫
京东
阿里巴巴
快递100
求职
智联招聘
前程无忧
拉勾网
猎聘网
看准网
职友集
热门推荐: