LOADING

报告导读:【抗衰合集】抗衰新纪元?市场趋势引领下的精准抗衰与能量科学 | 行业洞察

资讯2年前 (2024)更新 蛋挞
3,200 0
报告导读:【抗衰合集】抗衰新纪元?市场趋势引领下的精准抗衰与能量科学 | 行业洞察
报告导读:【抗衰合集】抗衰新纪元?市场趋势引领下的精准抗衰与能量科学 | 行业洞察
报告导读:【抗衰合集】抗衰新纪元?市场趋势引领下的精准抗衰与能量科学 | 行业洞察
紧跟行业动态,数据洞察先机,与KEV美妆圈一起知识拓展,我们每周将从公开获取的行业报告中,为美妆人精心挑选多份值得一看的资料,与行业人一起分享与阅读。关注我们,每周带你看报告~

报告导读:【抗衰合集】抗衰新纪元?市场趋势引领下的精准抗衰与能量科学 | 行业洞察
2024年,抗衰护肤领域迎来了新的突破。从细胞能量的深度研究到分子层面的精准干预,最新的科研成果正在重新定义我们对肌肤的理解。本期报告涵盖了从敏感肌肤的抗老需求到微生态平衡在抗老中的作用,从精准抗衰的市场趋势到能量抗老的科学基础,再到眼部抗衰的特别关注,全面解锁抗衰领域的最新动态和未来趋势。

报告领取方式*以下为本周推荐阅读的5份行业资料,关注公众号,点击在看,转发推文,后台回复【0826】领取本次推荐的完整报告,报告分享效期为1个月,请及时领取噢!

 

报告导读:【抗衰合集】抗衰新纪元?市场趋势引领下的精准抗衰与能量科学 | 行业洞察
01《美容个护成分趋势观察:抗衰-英敏特》
报告导读:【抗衰合集】抗衰新纪元?市场趋势引领下的精准抗衰与能量科学 | 行业洞察
报告导读:【抗衰合集】抗衰新纪元?市场趋势引领下的精准抗衰与能量科学 | 行业洞察
报告导读:【抗衰合集】抗衰新纪元?市场趋势引领下的精准抗衰与能量科学 | 行业洞察
报告导读:【抗衰合集】抗衰新纪元?市场趋势引领下的精准抗衰与能量科学 | 行业洞察
02《2023中国敏感肌抗老趋势白皮书-米蓓尔 X TMIC X 凯度》
报告导读:【抗衰合集】抗衰新纪元?市场趋势引领下的精准抗衰与能量科学 | 行业洞察
报告导读:【抗衰合集】抗衰新纪元?市场趋势引领下的精准抗衰与能量科学 | 行业洞察
报告导读:【抗衰合集】抗衰新纪元?市场趋势引领下的精准抗衰与能量科学 | 行业洞察
报告导读:【抗衰合集】抗衰新纪元?市场趋势引领下的精准抗衰与能量科学 | 行业洞察
03《微生态抗老白皮书-美丽修行》
报告导读:【抗衰合集】抗衰新纪元?市场趋势引领下的精准抗衰与能量科学 | 行业洞察
报告导读:【抗衰合集】抗衰新纪元?市场趋势引领下的精准抗衰与能量科学 | 行业洞察
报告导读:【抗衰合集】抗衰新纪元?市场趋势引领下的精准抗衰与能量科学 | 行业洞察
报告导读:【抗衰合集】抗衰新纪元?市场趋势引领下的精准抗衰与能量科学 | 行业洞察
04《能量抗老护肤研究报告-PROYA》
报告导读:【抗衰合集】抗衰新纪元?市场趋势引领下的精准抗衰与能量科学 | 行业洞察
报告导读:【抗衰合集】抗衰新纪元?市场趋势引领下的精准抗衰与能量科学 | 行业洞察
报告导读:【抗衰合集】抗衰新纪元?市场趋势引领下的精准抗衰与能量科学 | 行业洞察
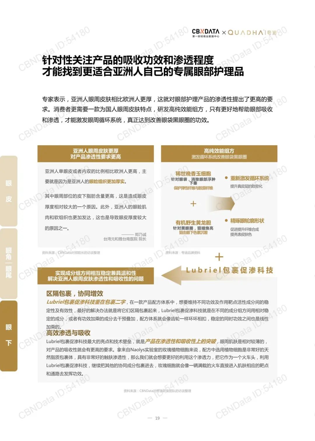
05《眼部抗衰洞察白皮书-夸迪 X CBNData》
报告导读:【抗衰合集】抗衰新纪元?市场趋势引领下的精准抗衰与能量科学 | 行业洞察
报告导读:【抗衰合集】抗衰新纪元?市场趋势引领下的精准抗衰与能量科学 | 行业洞察
报告导读:【抗衰合集】抗衰新纪元?市场趋势引领下的精准抗衰与能量科学 | 行业洞察

扫码加入产品人交流群

「KEV美妆圈·产品人 」

报告导读:【抗衰合集】抗衰新纪元?市场趋势引领下的精准抗衰与能量科学 | 行业洞察
报告导读:【抗衰合集】抗衰新纪元?市场趋势引领下的精准抗衰与能量科学 | 行业洞察
© 版权声明

相关文章