LOADING

中国护肤品自研成分的探索:与时光较量的底气 | 行业洞察

资讯3年前 (2023)发布 蛋挞
3,540 0
 

中国护肤品自研成分的探索:与时光较量的底气 | 行业洞察

​从2021年开始,护肤品消费市场就呈现出“无功效,不护肤”的消费诉求。从这一需求,我们不难发现盲目跟风的护肤品选择时代已过,消费升级的背后是消费者更加理性的产品选择标准,在越来越快的生活节奏带动下,功效类产品成为了让肌肤可以实现见效快、周期短、针对强的综合提升的选择。

中国护肤品自研成分的探索:与时光较量的底气 | 行业洞察
 *图源:美修大数据   
但是,以烟酰胺、玻色因、二裂酵母为代表的功效原料均被国外原料巨头所垄断,很多国产化妆品牌即便开发新品,但在核心成分原料上仍需依赖进口,原料本土化和科研自主化成为命题,谁拥有自主研发的能力,谁就可以掌握弯道超车的机会。

中国护肤品自研成分的探索:与时光较量的底气 | 行业洞察
中国护肤品自研成分的探索:与时光较量的底气 | 行业洞察
中国护肤品自研成分的探索:与时光较量的底气 | 行业洞察
这些犀利的灵魂拷问,源自自然堂最新发布的短片《与时光的较量》。作为先一步踏上成分自研之路的国货品牌,自然堂凭借极地酵母喜默因为最新发酵技术下创新型原料的开发打上了中国标签。

短片中,自然堂研发领军者邹岳博士与护肤成分研发专家、基础颜究创始人三亩大叔深入对话,通过解答这些问题,将极地酵母喜默因的十年研发之路铺陈展开,见证它后发先至的研发故事。

国际的较量:

原创中国成分如何突围?

相较于国内市场,国际品牌对微生态的研究投入更早、更深。因此,他们在微生态护肤领域形成了垄断局面,核心原料、技术多年来均掌握在他们手中。

中国护肤品自研成分的探索:与时光较量的底气 | 行业洞察
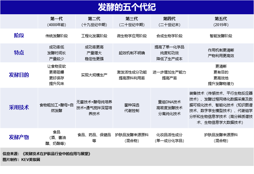
国际对酵母的关注可以追溯到二十世纪中期之后,通过对发酵进行菌株选择和代谢控制,化妆品行业内开发出了大量的新原料。

这一时期出现的典型混合物发酵液有:目前隶属雅诗兰黛公司的Miracle Broth™、德国CLR实验室生产的二裂酵母发酵产物溶胞物,以及被宝洁公司收购的半乳糖酵母样菌发酵产物滤液。

据公开资料,半乳糖酵母样菌发酵产物滤液的专利申请人柏山正義表示,半乳糖酵母样菌发酵产物滤液在当时被用作皮肤药物,但并无法通过数据表明,其药用功效与成分含量的直接关联性。

2015年以后,尤其是近5年来,发酵工程在化妆品行业呈现了新的趋势。新兴的工具,如人工智能、计算信息学和生物信息学,正在被广泛引入发酵工程领域。借助生物信息学和3D皮肤模型等前沿工具,护肤品行业能够深入研究混合物发酵液与皮肤的相互作用,为混合物发酵液的发酵过程设定更精确的目标参数。

中国护肤品自研成分的探索:与时光较量的底气 | 行业洞察
自然堂的极地酵母喜默因,就是在这样的交叉技术背景下,依托最新的第五代发酵技术诞生的。喜默因的菌株被发现于世界第三极的喜马拉雅腹地深处,在极端严苛但纯净的地域环境中孕育出强大的生命力。恰恰是这样独特的菌种、先进的发酵工艺成就了极地酵母喜默因独一无二的功效和消费者体验,是喜马拉雅的珍稀馈赠和自然堂不断独立精进的创新技术定义了成分的原创性,让喜默因成为了最少十年内难以被复制和超越的中国自研成分。

中国护肤品自研成分的探索:与时光较量的底气 | 行业洞察
硬核的较量:

从“自然”到“自然美”

一直以来自然堂都坚持“自然美”的理念,自然堂认为真正的美丽应该是健康和自然的产物,而不是依赖于化学成分和人工的干预。追求更加健康的理念的同时自然堂更坚持自然的美丽之道。那么,如何由“自然”而来到“自然美”去,成为了从成分到技术到产品的核心突破点。

● “自然”的优势

——百里挑一的喜马拉雅菌种

2013年起,伽蓝集团(自然堂母公司)的研发团队多次深入喜马拉雅地区考察采样,从天然冰川、植物温泉、当地传统食物中分离出558株菌种,建立了喜马拉雅特色菌种库。

3355米高的海拔、-80℃极端严苛的自然环境本身就是绝佳的筛选机制,为了应对高海拔、强紫外线、寒冷与缺氧,这里的菌种需要具有超强的修护和新生力才能得以生存,而纯净产地的微生物对污染也有天然壁垒的作用。

中国护肤品自研成分的探索:与时光较量的底气 | 行业洞察
而在2018年的一次科考中,他们终于在喜马拉雅山脉腹地深处发现了得天独厚的特殊菌种:Saccharomyces cerevisiae,经过伽蓝研发中心与上海交通大学微生物代谢国家重点实验室的3年合作开发,借助先进的发酵工艺,成功开发出具备强大修护力和细胞新生力的极地酵母——喜默因

中国护肤品自研成分的探索:与时光较量的底气 | 行业洞察
喜默因蕴含601种对皮肤有益的活性小分子成分,可以针对皱纹、敏感等等多个皮肤衰老的原因进行调节和优化。比如它富含70种氨基酸,氨基酸是人体的天然保湿因子,可活化细胞,改善新陈代谢及血液循环,在短时间内达成修复的作用,为肌肤提供强大的屏障。除此以外,喜默因还含有42种多糖、21种有机酸、19种多肽、10种维生素,多种矿物质和多酚等。

喜默因释放出的高浓度活性小分子能够提高皮肤细胞内新生因子Ki67的表达5.9倍,使表皮新生加快,同时促生胶原蛋白——当皮肤可以由内而外进行焕新时,我们的皮肤才能高效对抗衰老问题。喜默因可以直接作用于肌肤底层,真正实现了从“根源”抗老。

中国护肤品自研成分的探索:与时光较量的底气 | 行业洞察
● “自然美”的秘诀

——遥遥领先的第五代发酵技术

有了好的天然菌种,如何以优质的发酵工艺实现大规模量产就成了重中之重。微生物发酵类的护肤品规模化量产的难题在于需要各种技术的融合,精确控制温度、pH值、营养物质和氧气供应、防止污染等多个因素,以确保发酵过程中混合物稳定性和产物的质量。

中国护肤品自研成分的探索:与时光较量的底气 | 行业洞察
而自然堂就超前地掌握了第五代发酵技术。相较于1-4代的护肤发酵技术,第五代发酵技术下的产品更加稳定,让喜默因成分达到了功效性与安全性的统一。

从实验室中小的发酵罐,跨越到10吨级别的发酵罐,并确保获得与实验室制备时相同的肤感、功效,这一项艰巨的任务自然堂也完成了最终的攻坚。

中国护肤品自研成分的探索:与时光较量的底气 | 行业洞察
为了使消费者能够以更优惠的价格享受更高级的好产品,无需再去承担因为进口原料和海关费用的层层加码,自然堂通过多学科的引入、发酵装备技术的开发、大数据和人工智能技术的应用,最终在发酵技术上实现了巨大突破,用合理的价格将喜马拉雅大自然的天然成分回馈给了消费者,真正做到了知行合一理念下的“自然美”。

功效的较量:

多维度抗老让“美”永远不被时光击退

无论皱纹、过敏、色素斑等等的肌肤问题的产生其实都源于“衰老”,而抗老需要多个维度的协同,喜默因的研发目标本身就并非针对单一功效,它可以解决消费者因年龄增长面临的多种肌肤问题。

去年,自然堂在IFSCC学术会议上展示了自己的研究成果:喜默因能抗衰老、美白、保护细胞,并能调节肌肤微生态,是非常强大和安全的成分。

中国护肤品自研成分的探索:与时光较量的底气 | 行业洞察
今年,自然堂借助喜默因打造了全新“超级单品”——极地圣水,这也是自然堂首款无水精华水。极地圣水采用富含93%喜默因原浆作为基底的无水配方,高浓度却肤感清爽不黏腻。全成分仅5个,极简纯净,96%天然来源指数,纯净安心,是喜默因的“集大成者”,高效抗老,温和修护,倾注了满满年轻能量。

极地圣水首发当天销量破万,荣登天猫双品类国货No.1,美妆、精华品类No.1,数字的背后无不说明其功效已被广大消费者所认可。

中国护肤品自研成分的探索:与时光较量的底气 | 行业洞察
极地酵母喜默因目前已应用于自然堂多款产品,小紫瓶精华、小紫瓶面霜、冻干胶原面膜、头皮精华等等。其中作为首款搭载极地酵母喜默因的第五代小紫瓶,多次登榜天猫抗老精华及修护精华TOP1 。凭借着喜默因所具备的卓越功效以及构建的产品护城河,自然堂势必成为该领域的关键引领者。

中国护肤品自研成分的探索:与时光较量的底气 | 行业洞察
极地酵母喜默因,一场与时光的较量

这是一场时光的较量也是一场时间的赛跑,这不仅仅是喜默因干预肌肤衰老的较量,从多维度抗老让肌肤拥有与时光较量的底气;更是伽蓝人长期主义下与时间的赛跑,在深耕于研发的理念与决心下,潜心钻研攻克技术迭代难题,持续探索中国原创成分,以工匠精神反复打磨,将产品真正实现从“自然”而来到“自然美”去。

喜默因的诞生,打破了海外对于酵母原料的垄断现状,为国产护肤品牌摆脱了核心原料的进口依赖迈出了一小步,让国货护肤品牌拥有了自己的成分标签,让国人能够以极致性价比拥有与时光较量的底气。同时我们也坚信,国产护肤品牌终会在走向世界的进程上迈出一大步。

中国护肤品自研成分的探索:与时光较量的底气 | 行业洞察
© 版权声明

相关文章